Notices
993 Forum 1995-1998

Immobilizer

Thread Tools
 
Search this Thread
 
Old Mar 26, 2022 | 09:01 PM
  #16  
BetaSteve's Avatar
BetaSteve
Thread Starter
Rennlist Member
10 Year Member
 
Joined: Feb 2015
Posts: 281
Likes: 95
From: Olympic Peninsula WA
Default

Continued participation while I try to get this sorted is much appreciated! ‘97 no longer flashes in couplets, frunk switch was stuck. ‘96 still allows starter motor engagement without immobilizer turned off by means of key fob. Swapped R61 between the cars with no change to either. Door chimes work so it doesn’t have Jay’s IMMO block replacing that relay.
Ign keyway switch works as follows: upon first inserting key to ign sw with door open, no chime. Turn key to activate keyway sw and, with door open, chime now works in any key position until the key is removed. No idea if this is correct but it sounds like German engineering and both cars respond identically with that function.
All 5 light switches - frunk, trunk, both doors and glovebox work properly, as do the associated lights. Curb side door alarm alert light still doesn’t work on the ‘96. I plan on contacting Jorge at Specialized ECU Repair to see if this sounds like an internal mod on the ecu or immobilizer control unit Monday. Until then thanks in advance for any ides!
Reply
Old Mar 26, 2022 | 10:12 PM
  #17  
systemsc's Avatar
systemsc
Former Vendor
 
Joined: Jul 2018
Posts: 1,093
Likes: 180
From: SoCal
Default

Originally Posted by Gasgasrider
Continued participation while I try to get this sorted is much appreciated! ‘97 no longer flashes in couplets, frunk switch was stuck. ‘96 still allows starter motor engagement without immobilizer turned off by means of key fob. Swapped R61 between the cars with no change to either. Door chimes work so it doesn’t have Jay’s IMMO block replacing that relay.
Ign keyway switch works as follows: upon first inserting key to ign sw with door open, no chime.
Normal, since the key hasn't engaged the key-in contacts yet, i.e. the key has to turn first before the chimes occur.

Originally Posted by Gasgasrider
Turn key to activate keyway sw and, with door open, chime now works in any key position until the key is removed.
No idea if this is correct but it sounds like German engineering and both cars respond identically with that function.
Normal!

Originally Posted by Gasgasrider
All 5 light switches - frunk, trunk, both doors and glovebox work properly, as do the associated lights. Curb side door alarm alert light still doesn’t work on the ‘96.
Are you referring to the passenger door alarm LED? Both driver's side and passenger's side LEDs are driven by the alarm ECU, a pull to ground outputs. These outputs rarely if ever fail.
Most likely you have a wiring problem via the door harness. You need to review the wiring diagram.

The '96 993 wiring diagram indicates that a '96 can have the starter relay (R61) wired without the clutch input and the immobilizer input controlling the starter relay.

Last edited by systemsc; Mar 27, 2022 at 12:13 AM.
Reply
Old Mar 27, 2022 | 02:46 AM
  #18  
jay@EZimmoblock.com's Avatar
jay@EZimmoblock.com
Basic Sponsor
Rennlist
Site Sponsor

10 Year Member
 
Joined: Mar 2015
Posts: 1,207
Likes: 536
From: CT
Default

Originally Posted by Gasgasrider
..... Curb side door alarm alert light still doesn’t work on the ‘96. I plan on contacting Jorge at Specialized ECU Repair to see if this sounds like an internal mod on the ecu or immobilizer control unit Monday. Until then thanks in advance for any ides!
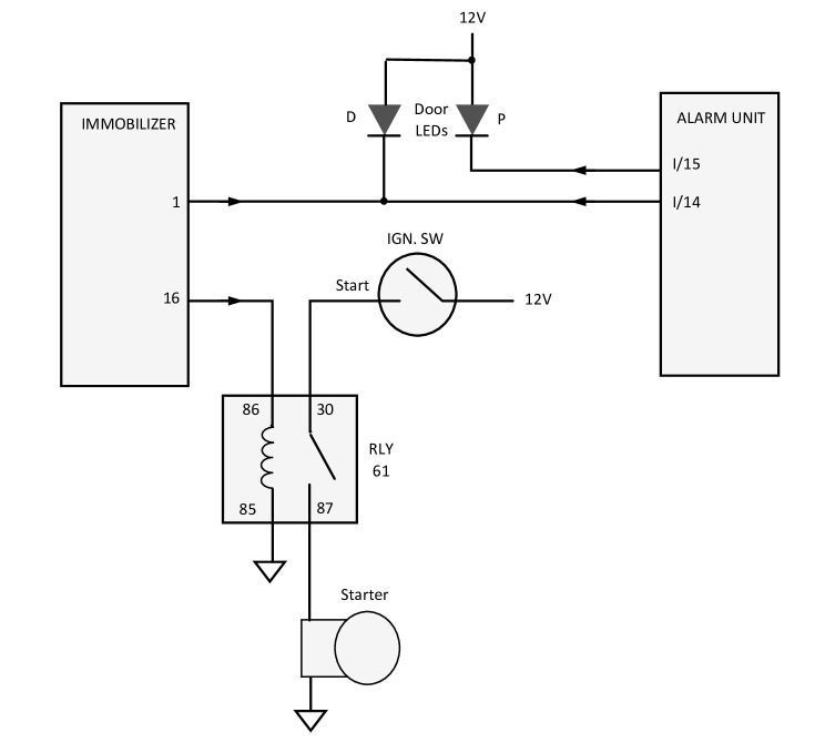
The door LEDs are controlled by the Immobilizer and Alarm unit, not the ECU (see below). Both get power from the same fuse (F12) so one works, the other should. Could be as simple as a wiring problem in the passenger-side LED circuit. But as long as the driver's door LED works it may not be worth ripping things apart. The diagram shows the OEM start circuit (clutch interlock not shown for simplicity). As a sanity check, pull R61 completely out. If the starter still spins, R61 has been bypassed somewhere so check for continuity from pin 30 to 87. If it doesn't spin with R61 out, the immobilizer may have been bypassed internally (or failed). Check the voltage on R61, terminal 86 with the immobilizer armed (test with R61 plugged in). It should be low when armed and 12 v when disarmed when the ignition is on.




__________________
Reply
Old Mar 27, 2022 | 07:57 AM
  #19  
systemsc's Avatar
systemsc
Former Vendor
 
Joined: Jul 2018
Posts: 1,093
Likes: 180
From: SoCal
Default

Originally Posted by jay@EZimmoblock.com
The door LEDs are controlled by the Immobilizer and Alarm unit, not the ECU (see below). Both get power from the same fuse (F12) so one works, the other should. Could be as simple as a wiring problem in the passenger-side LED circuit. But as long as the driver's door LED works it may not be worth ripping things apart. The diagram shows the OEM start circuit (clutch interlock not shown for simplicity). As a sanity check, pull R61 completely out. If the starter still spins, R61 has been bypassed somewhere so check for continuity from pin 30 to 87. If it doesn't spin with R61 out, the immobilizer may have been bypassed internally (or failed). Check the voltage on R61, terminal 86 with the immobilizer armed (test with R61 plugged in). It should be low when armed and 12 v when disarmed when the ignition is on.

Let's avoid confusion for the OP. Both the immobilizer and the alarm unit are ECUs (electronic control units), which is typically used when referring to control modules within a vehicle.
Therefore, it's appropriate when referring to either the immobilizer or the alarm unit as an ECU (electronic control unit), just as one can refer to the DME (Digital Motor Electronics - used by Bosch) of the engine also as an ECU.
It's unfortunate that this confusion exits here on Rennlist, that ECU can only mean engine control unit. For example, when referring to modules within an BEV (battery electric vehicle), a control module is referred to as an ECU.

Reply
Old Mar 27, 2022 | 08:27 AM
  #20  
systemsc's Avatar
systemsc
Former Vendor
 
Joined: Jul 2018
Posts: 1,093
Likes: 180
From: SoCal
Default

As can be seen from a '96 993 wiring diagram, the R61 relay can be wired multiple ways by Porsche;



Reply
Old Mar 27, 2022 | 10:09 AM
  #21  
jay@EZimmoblock.com's Avatar
jay@EZimmoblock.com
Basic Sponsor
Rennlist
Site Sponsor

10 Year Member
 
Joined: Mar 2015
Posts: 1,207
Likes: 536
From: CT
Default

Originally Posted by systemsc
Let's avoid confusion for the OP.
The diagram below is correct as shown for an MT 993 equipped with immobilizer. Use whichever is easier for you.


(clutch interlock not shown)

Last edited by jay@EZimmoblock.com; Mar 27, 2022 at 01:11 PM.
Reply
Old Mar 27, 2022 | 07:05 PM
  #22  
BetaSteve's Avatar
BetaSteve
Thread Starter
Rennlist Member
10 Year Member
 
Joined: Feb 2015
Posts: 281
Likes: 95
From: Olympic Peninsula WA
Default

Fairly recent electrical engineering employs CAN bus technology and a separate module for practically every function supplied. I think rennlist members do a very good job of trying to help, which is why I spend more time on this forum than any other. More to my point, I think Jay’s diagram far more useful than Loren’s, for a relatively simple problem. Not to say there isn’t a place for the more detailed euro style schematic Loren has supplied. Thanks to all who have chosen to be involved!
Reply
Old Mar 27, 2022 | 07:21 PM
  #23  
systemsc's Avatar
systemsc
Former Vendor
 
Joined: Jul 2018
Posts: 1,093
Likes: 180
From: SoCal
Default

Originally Posted by Gasgasrider
Fairly recent electrical engineering employs CAN bus technology and a separate module for practically every function supplied. I think rennlist members do a very good job of trying to help, which is why I spend more time on this forum than any other. More to my point, I think Jay’s diagram far more useful than Loren’s, for a relatively simple problem. Not to say there isn’t a place for the more detailed euro style schematic Loren has supplied. Thanks to all who have chosen to be involved!
Given that you now have the wiring diagrams, you need to verify what's actually wired in your vehicle, i.e. check that pin 85 goes to ground and pin 86 goes pin 16 of the immobilizer, a simple effort with a VOM.
Reply
Old Mar 27, 2022 | 08:16 PM
  #24  
BetaSteve's Avatar
BetaSteve
Thread Starter
Rennlist Member
10 Year Member
 
Joined: Feb 2015
Posts: 281
Likes: 95
From: Olympic Peninsula WA
Default

I have a lot of comparing between the cars coming up, mostly just curiousity. But yes, continuity between points, supplied power and provided grounds will all be checked.
Reply
Old Mar 27, 2022 | 08:36 PM
  #25  
systemsc's Avatar
systemsc
Former Vendor
 
Joined: Jul 2018
Posts: 1,093
Likes: 180
From: SoCal
Default

Originally Posted by Gasgasrider
I have a lot of comparing between the cars coming up, mostly just curiousity. But yes, continuity between points, supplied power and provided grounds will all be checked.
Remember, when doing continuity tests the power must be off, so consider disconnecting the battery.

If pin 86 does indicate a connection to pin 16 of the immobilizer, you need to verify that pin 16 has no other connections.
As an example, someone could have connected the #15 (key-on) power (pin 6 wire of the immobilizer) to the pin 16 wire.
If there's no external wiring modifications and pin 16 still provides power to pin 86, then the PNP transistor inside the immobilizer
for pin 16 may have been bypassed providing 12V to pin 86 with the key-on, and not the immobilizer logic.

Then there's the other issue inferred by the wiring options of the diagram in post #20, that the original wiring never connected the immobilizer to the starter relay.

Last edited by systemsc; Mar 28, 2022 at 07:03 AM.
Reply
Old Mar 28, 2022 | 04:10 PM
  #26  
jay@EZimmoblock.com's Avatar
jay@EZimmoblock.com
Basic Sponsor
Rennlist
Site Sponsor

10 Year Member
 
Joined: Mar 2015
Posts: 1,207
Likes: 536
From: CT
Default

Originally Posted by systemsc
.......the original wiring never connected the immobilizer to the starter relay.
You need to explain that one...



Reply




All times are GMT -3. The time now is 09:11 PM.