Notices
968 Forum 1992-1995
Sponsored by:
Sponsored by: HBI Auto

Headlight fixes,elec dwgs,assy,part#s,factoryadjust,pics w/wo fender,bumper,tons INFO

Thread Tools
 
Search this Thread
 
Old May 21, 2024 | 06:37 PM
  #31  
notthd's Avatar
notthd
Thread Starter
Rennlist Member
20 Year Member
 
Joined: Mar 2004
Posts: 2,013
Likes: 337
From: Phoenix and Forest Virginia
Default

Bump for SouthWick911
Reply
Old May 21, 2024 | 07:14 PM
  #32  
Southwick911's Avatar
Southwick911
AutoX
 
Joined: Apr 2021
Posts: 12
Likes: 0
Default

Originally Posted by notthd
Bump for SouthWick911
cheers, much appreciated. I have been trying to sort this with the bumper on and an aftermarket oil cooler in the way and I think it might just be easier with the bumper off.
Reply
Old May 22, 2024 | 09:33 PM
  #33  
notthd's Avatar
notthd
Thread Starter
Rennlist Member
20 Year Member
 
Joined: Mar 2004
Posts: 2,013
Likes: 337
From: Phoenix and Forest Virginia
Default

Originally Posted by Southwick911
cheers, much appreciated. I have been trying to sort this with the bumper on and an aftermarket oil cooler in the way and I think it might just be easier with the bumper off.
You can get access with the fog lights out and drill holes to find the bolts but bumper off is very less stressful.
Cheers, Mike
Reply
Old Jul 13, 2025 | 12:07 PM
  #34  
Magdaddy's Avatar
Magdaddy
Rennlist Member
15 Year Member
 
Joined: Jan 2010
Posts: 5,096
Likes: 390
From: Oneida, New York
Default

Bumping this old…and very useful thread.

My new to my 93 CS, has a few headlight issues. I initially thought that the left headlight was aimed low, but the right doesn’t appear to go up as much as the left. The reveal from the headlight “trim” pieces, looks correct(less of a gap when up) on the left, compared to the right.

I tried turning the white **** atop the right motor, no change in the height of that roller stop arm. The right light has some play around that roller stop, compared to the left also. I assume that extending the ball arm will now address that “pre load”

Question…what direction on that white motor , CW-CCW when looking down on it, increases the travel?
example-CW rotation extends the arm travel, CCW shortens it?

another question…those two knurled adjusters atop the light, if one is for a vertical adjustment, I can’t see how.

I’ve only come across two threads here, that talk about alignment, and other issues. This post is remarkable in detail, thank you! The other post was a tad condescending when the OP asked which adjuster did what.

If there are additional threads, that address the headlight aiming…please link them here.

My CS was a track appliance for many decades I understand…so headlight operation and performance likely wasn’t a concern. I drive everything I own, and lighting performance is vital.

thanks in advance…
Reply
Old Jul 13, 2025 | 01:41 PM
  #35  
Yogii's Avatar
Yogii
Rennlist Member
5 Year Member
 
Joined: Jan 2018
Posts: 1,696
Likes: 225
From: San Francisco, Ca
Default

What a great thread!!!

My lights go up just fine. Only my drivers side goes down when requested. The passenger stays up until I hit a little bump and then it too reclines.
All the OP's instructions are to complicated for me to follow. I will check my fuses however.

Great post!

-Yogii
AKA 968 Novice
Reply
Old Jul 14, 2025 | 09:27 AM
  #36  
guywitha968's Avatar
guywitha968
Instructor
10 Year Member
 
Joined: Jul 2011
Posts: 196
Likes: 34
Default

@Yogii take a look at this

Reply
Old Jan 27, 2026 | 03:33 PM
  #37  
Magdaddy's Avatar
Magdaddy
Rennlist Member
15 Year Member
 
Joined: Jan 2010
Posts: 5,096
Likes: 390
From: Oneida, New York
Default

Bump for an update….I was able to better aim the headlights, with a combination of lengthening both “joint Rod’s”. That action both raised the headlight bucket, and provided sufficient “preload” to the roller stop…so the light didn’t move slightly when up. Both lubricating, as well as using small adjustable pliers to help move along the two adjusters on the top section of the headlight assembly…allowed me to aim the headlights to my liking.

The CS is currently up on the lift, bumper cover off for replacing the rubber beading, side shirt gasket replacement, undercarriage deep clean, and more.

Back to the headlights…the “reveal of the lenses vs the fender “left to right” when in the down position is not the same. The left headlight assembly needs to be raised entirely to match. I had thought that those three hinge attachment points, as clearly shown in the OP’s pictures….provided some vertical hinge adjustment. Unfortunately it appears that they do not.

One thing in my CS’s past has become clear, when the bumper cover was removed…somewhere in her long term track appliance life in Sweden, she had a minor front left impact. The bumper shows just a tad bit of damage, and the left fender has been replaced. Absolutely was a light hit, as no structural damage is visible. That being said, perhaps this is why the left headlight is “lower” in the fender reveal than the right. I still need to inspect the tray under the light for any “crash evidence”.

I’ll naturally keep digging deeper into this, and I will either find…or invent a solution.

Mileage, as well as patina…provide character for these cars. I’m happy to say that I will continue to care for “Chiquita”, as her long time previous owner did.

A life well lived, and a love well shared.
Reply
Old Jan 31, 2026 | 09:34 PM
  #38  
sty3x's Avatar
sty3x
Rennlist Member
15 Year Member
 
Joined: May 2008
Posts: 1,402
Likes: 17
From: Washington, D.C.
Default

I’m doing a 964 Flachbau conversion does anyone have any knowledge on adapting the 968 lights to a 964?

Reply
Old Feb 21, 2026 | 12:27 PM
  #39  
Magdaddy's Avatar
Magdaddy
Rennlist Member
15 Year Member
 
Joined: Jan 2010
Posts: 5,096
Likes: 390
From: Oneida, New York
Default

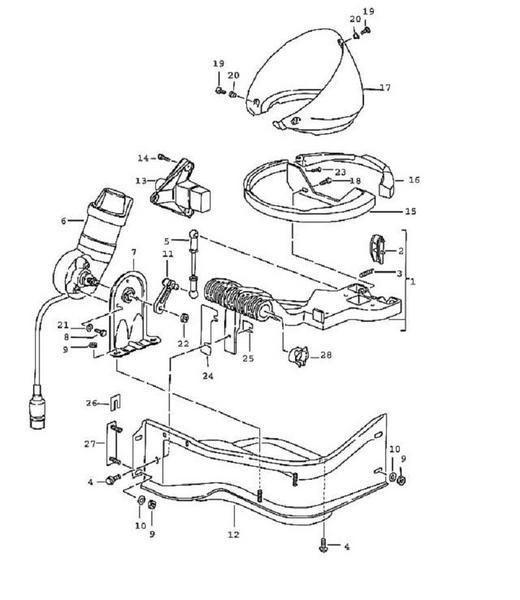
Another update, and more info on the possible range adjustment of headlight assembly…the six pictures attached here, show the black support bucket for the entire headlight assembly, the horizontal and vertical slots for adjustment, and the different “reveal” issue I’m chasing.








The entire headlight mechanism is bolted to, that black support bucket…item #12 in the exploded diagram. That bucket has slotted holes for horizontal adjustments, and the chassis points where it mounts has vertical slotted holes. There are two additional mounting bolts that are from the underside, that do limit any extreme vertical bucket adjustment.

Adjustments can be made to better “center” the assembly in the fender opening.

I have yet to find the key to significantly raising the entire assembly, as my left headlight is well below the fender opening. Somewhere in the cars past, it had a front left impact, as mentioned previously on this thread. That being said, there is no chassis, or headlight bucket(#12)damage significant enough to logically explain why that left headlight is so low when retracted. When up, both headlights have the same profile with the fender…it’s only when retracted that the gross difference is there, so I don’t believe “shortening” the drive rod is the issue here.

My OCD simply won’t allow that visual to go unaddressed.

Anyway, thought the additional pics, and details might help another lost soul…

Last edited by Magdaddy; Feb 21, 2026 at 12:31 PM.
Reply
Old Feb 27, 2026 | 08:34 PM
  #40  
guywitha968's Avatar
guywitha968
Instructor
10 Year Member
 
Joined: Jul 2011
Posts: 196
Likes: 34
Default

What would you'll say to rubbing in some lithium grease in these three points? The PRO is lubrication. The CON is anything you put in there has the potential to collect dust.



Reply
Old Feb 28, 2026 | 03:51 PM
  #41  
Magdaddy's Avatar
Magdaddy
Rennlist Member
15 Year Member
 
Joined: Jan 2010
Posts: 5,096
Likes: 390
From: Oneida, New York
Default

Originally Posted by guywitha968
What would you'll say to rubbing in some lithium grease in these three points? The PRO is lubrication. The CON is anything you put in there has the potential to collect dust.


both ends of the “cup end” link definitely, as that rotates around the ball on both the drive arm, and that on the back of the hinge assemblies lift arm. Small finicky clips hold that link arm over the ball, straight forward enough to access with the headlights up, and released. Easier having a second hand in the space thru the wheel well, with the fender liner removed…but possible without. The arm on the motor doesn’t rotate around that motors shaft, so I wouldn’t see the need for lubricant there. No idea if, or when anyone lubricated those spots after Porsche first built her, but there was residue still in those “cups” on mine.

Lubricating that hinge assembly isn’t a bad idea either, but I have no idea how that could be readily accomplished without taking stuff apart. Removing the bumper cover provides great access, but that headlight won’t lift up and out thru the fender without completely loosening the lower tray that it sits in.
Reply
Old Mar 1, 2026 | 11:32 AM
  #42  
guywitha968's Avatar
guywitha968
Instructor
10 Year Member
 
Joined: Jul 2011
Posts: 196
Likes: 34
Default

I'll take a stab at removing the clips. I am not comfortable taking off body parts but I'll try to get in where you suggest. The ball joints are easily identified. Which point are you suggesting for the hinge, #11, #7, both or something else?
Reply
Old Mar 1, 2026 | 02:54 PM
  #43  
Magdaddy's Avatar
Magdaddy
Rennlist Member
15 Year Member
 
Joined: Jan 2010
Posts: 5,096
Likes: 390
From: Oneida, New York
Default

Originally Posted by guywitha968
I'll take a stab at removing the clips. I am not comfortable taking off body parts but I'll try to get in where you suggest. The ball joints are easily identified. Which point are you suggesting for the hinge, #11, #7, both or something else?

the headlight hinge assembly is not numbered in the diagram…but #28 is shown on the side of it. I assume that the motor arm assembly, #7, is “keyed and bolted”to the motor actuator itself, so no rotation between those bits.
Reply
Old Mar 1, 2026 | 07:09 PM
  #44  
guywitha968's Avatar
guywitha968
Instructor
10 Year Member
 
Joined: Jul 2011
Posts: 196
Likes: 34
Default

I didn't think I could get the clips off with one hand, so I worked in the grease into the ***** then ran the lights up and down 10 time. Hoping the grease will work it's way in a little farther. Worth noting, I think, that before the grease my RF light only came up about 1 out of each 3 or so tries and after it went up/down 10 times in a row. So it looks like ti did help somewhat. I'll run the lights up each time I drive it for a while and see what happens over time. and go from there. Thanks for the inputs.
Reply




All times are GMT -3. The time now is 12:10 AM.